汕头海湾隧道试运营期运维服务招标发布
扫描到手机,新闻随时看
扫一扫,用手机看文章
更加方便分享给朋友
近日,中信国际招标有限公司在广东省政府采购网发布了《汕头海湾隧道试运营期运维服务采购项目招标公告》,汕头海湾隧道试运营期运维服务采购项目以公开招标的方式进行,预算金额为66,974,270.00元,具体招标内容如下:

招标项目情况
▼
项目编号:0733-22202557
项目名称:汕头海湾隧道试运营期运维服务采购项目
采购方式:公开招标
预算金额:66,974,270.00元
采购需求:
合同包1(汕头海湾隧道试运营期运维服务采购):
合同包预算金额:66,974,270.00元

本合同包接受联合体投标,合同履行期限:2年。
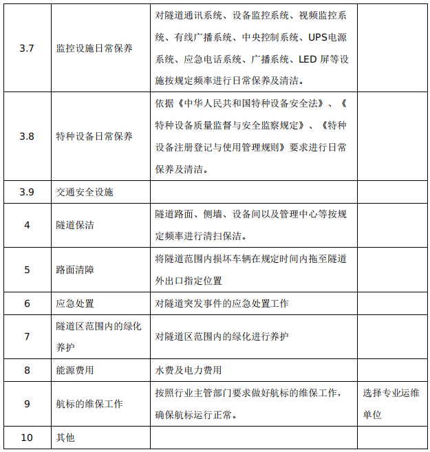
汕头海湾隧道试运营期运维服务项目的主要工作内容见下表,具体运行管理和养护维修清单详见《汕头海湾隧道试运营期运维服务项目服务清单》(以下简称《服务清单》),以上招标的范围、内容,招标人保留对其作出部分调整或收回的权利,并据此调整相应费用。


★ 中标人在收到中标通知书10日内组织主要负责人及相关工作人员进场, 2022年9月25日前运维服务能力能够满足隧道通车要求。
海湾隧道概况
▼
汕头海湾隧道北起汕头市龙湖区,南接濠江区,西距礐石大桥5公里,东距海湾大桥4公里。沿天山南路向南敷设,下穿长平东路,而后以敞开段的形式布置于天山南路与龙湖沟间的绿地内,再次下穿中山东路、龙湖沟电排站,于华侨公园东南角处以直线形式穿越苏埃湾海域,在南岸汕头跳水馆西侧约200米处上岸。
汕头海湾隧道工程地质结构复杂、施工挑战性高。项目按一级公路标准设计,兼具城市道路功能。
项目采用双向6车道、设计时速60km/h标准建设,全长6680m,其中北岸路基和明挖段长1760m,海中段盾构隧道长3047.5m,南岸明挖段和路基长1817.5m。
设置互通立交2处,管控中心1处,风塔2座。隧道结构设防烈度8度,并按9度地震采用抗震措施。
北岸汕头市区中山东路方向设主线及匝道共6个进出口,3个进口分别为:主线进口、华山南路中山东路方向B匝道进口、碧霞庄北桥天山南路主线方向D匝道进口;3个出口分别为:主线出口、韩江路中山东路方向A匝道出口、C匝道出口。
南岸濠江区南滨南路互通立交设A-E匝道。其中,A匝道为西线出口,D匝道为东线入口。另立体互通立交中,B匝道和C匝道为虎头山隧道与南滨南路进出匝道。按照规划,E匝道为南滨南路体育东路方向出口匝道。
项目建成后,汕头海湾隧道通车后将免费通行。
这将实现汕头内海湾南北两岸全天候无障碍交通联系,有利于汕头市改善营商环境,促进汕头城市布局优化均衡发展,助力汕头市打造国际一流的内海湾城市空间形态。
这对汕头全面融入粤港澳大湾区,建设现代化沿海经济带重要发展极,打造省域副中心城市具有重要意义。
来源:今日濠江
声明:本文由入驻焦点开放平台的作者撰写,除焦点官方账号外,观点仅代表作者本人,不代表焦点立场。


