四月过去一半,汕头楼市小阳春,到底来了没?
扫描到手机,新闻随时看
扫一扫,用手机看文章
更加方便分享给朋友
每一年,每一月,甚至每一天,都有人在关心汕头本地楼市的动态,今年汕头楼市能否成功回暖也是最近很多人关注的问题。

那在这已经过去将近一半的四月份中,属于汕头楼市的小阳春,到底来了没?结合近期官方定调的各项措施,外加汕头本地网签房数据显示,不骗人,汕头楼市小阳春这次真的来了!
信号一 官方打出“组合拳”,为房地产行业发声
自进入2022年后,楼市“松绑之风”已席卷全国各地,一系列官方定调的出现,无疑成为全国楼市复苏较具保障的背后力量。
回顾今年1月份,央行(中国人民银行)宣布五年期LPR利率下调5个基点,就直接导致贷款成本降低,而贷款成本降低则意味着关乎众人的房贷支出也会因此下降。
△近三年五年期LPR趋势
就汕头而言,今年3月份就有9家银行纷下调首套房贷利率,其中较低利率为5.3%。

△3月份汕头各银行房贷利率表
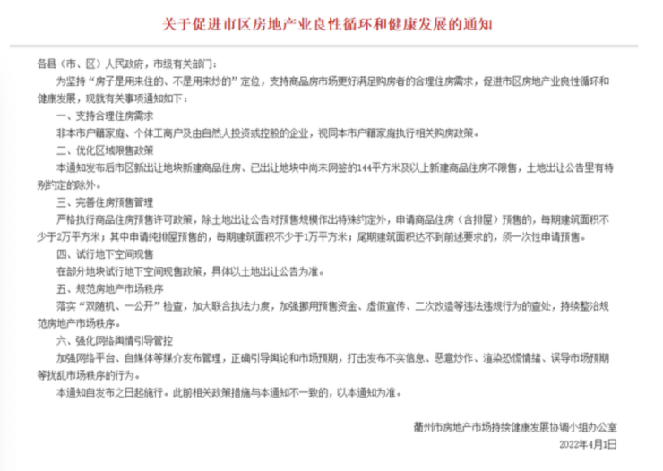
另外,就在这个四月份中,国务院金融委在会议上表示“对于房地产市场要及时研究和提出有力有效的防范化解风险应对方案,提出向新发展模式转型的配套措施”。
随后,央行、银保监会、证监会、外汇局、财政部也都分别做出表态,六部委一同发声支持房地产稳健发展。
信号二 多城限购政策出现松绑
在官方层面的各项支持下,全国各地的楼市也频频有新动作。
4月1日,浙江衢州成为全国排名前列取消限购、限售政策的城市。限购、限售被取消,意味着刚需、改善购房群体需求能进一步得到满足,通过市场的活跃成功让楼市暖起来。

△衢州发布公告
据了解,目前除了衢州,也已有多个城市陆续加入“取限大队”,如福州、哈尔滨、郑州等地。
基于“房住不炒”大前提的存在,国内主要的核心城市自然不会放开限购,可对于三四线城市来说,取消双限无疑是接下来楼市的重头戏,相信后续也会有更多城市加入“取限大队”。
信号三 汕头3月网签房数据上涨79%
在楼市有这么一句老话:“小孩三岁,看一生,楼市三月,看一年”,从中就清楚3月份楼市数据的重要性。

据数据显示,汕头3月份一共出售了2235套住宅,网签面积约28万m²,成交均价为9852元/平。较2月份数据相比,3月份环比涨幅约27%,均价环比涨幅约33%。

其中,龙湖区网签房成交量为963套,位居全市排名前列,上涨幅度更高达79%。单凭这上涨幅度79%的切实数据,就足以说明当前汕头楼市已迎来“小阳春”。
“小阳春”下,瞄准央企是关键
所谓的“楼市小阳春”实际就是房产交易成交量较之前相比有所上涨,且房价趋于平稳,而每一次“小阳春”的出现都算是购房的好时机。
那在汕头目前这个“小阳春”阶段,我们又该如何买房呢?

买房这件大事中,只有选择实力够硬的房企才够安全。显然,近年来民营房企频频发生的“暴雷”事件已经一次又一次降低众人信任度,在我看来,眼下想要入手有保障的项目,最简单直接的方法就是瞄准央企。
何谓“央企”?央企无非就是由中央管理的企业,凭借这种强大背后力量的支撑,他们的经营发展自将时刻体现“稳”字,与民营房企相比,它更多数不清的好处。
排名前列,资金链充足。
基于“国家队”的优势,央企自身资金链充足,资产安全性也会更好。一旦资金链不会出现问题,那就代表着出现尾楼、烂尾房的概率几乎为零。
第二,施工质量有保证,项目品质好。
不同于普通民营企业,央企会更加注重自身口碑,这将导致它们会更加注重建筑质量与项目后续品质问题。
第三,更具升值空间。
在资金链充足的大条件下,相较于普通民营企业,央企竞得“黄金宅地”的几率会大很大。在地块本身具备的高区域优势下,入手后的产品也会更具升值空间。
>>>>六大央企,17个在售项目
说回汕头,这几年也有不少央企相继看上汕头市场,据不完全统计,目前入驻汕头的央企有6个,分别为中海、保利、中交、中国绿发、招商蛇口、华润置地。

其中,它们目前汕头在售项目有17个,分布在金平、龙湖、濠江三个中心城区,项目较低售价只需8字头起。
买房向来都是需综合各方面条件考虑的人生大事,纵使现在汕头楼市小阳春已到,可大家买房时仍需细心再细心,对比再对比。
接下来,汕头楼市如果有什么新动态,我们也将排名前列时间为您奉上。
声明:本文由入驻焦点开放平台的作者撰写,除焦点官方账号外,观点仅代表作者本人,不代表焦点立场。


